Automotive H Bridge Driver
- Get link
- X
- Other Apps

Drv8873s Q1evm Evaluation Board Ti Com


H Bridge Dc Motor Driver 2 6 8 V 3 0 A 200 Khz Nxp Semiconductors

4 Wheel Robot Motor Driver 4x 3amps Lmd18201 H Bridge Electronics Lab Com

Mp6619 5 4v To 28v 5a H Bridge Motor Driver Mps
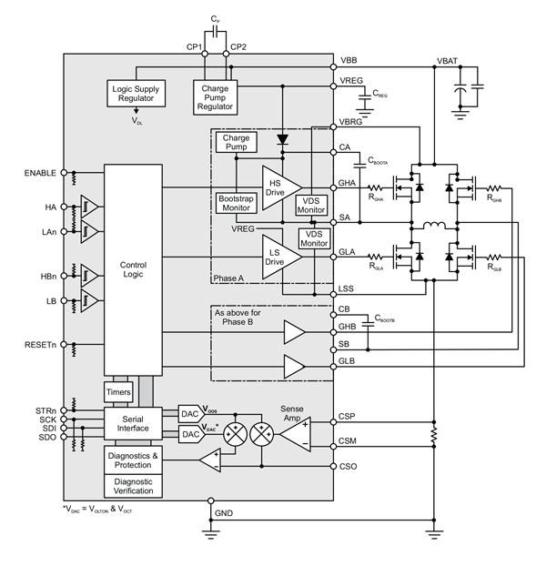
A5929 Automotive Full Bridge Mosfet Driver

Mp6528 5v To 60v H Bridge Gate Driver Mps

Mc33931 H Bridge Motor Driver Nxp Semiconductors
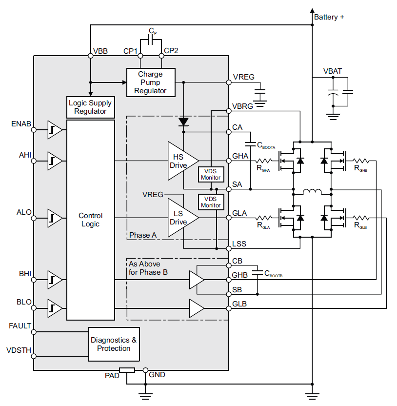
A3922 Automotive Full Bridge Mosfet Driver

H Bridge Pwm Dc Motor Driver Using Power Mosfets

H Bridge Motor Controller Power Supply Circuit Nexperia

15a 100v Isolated Half Bridge Driver Electronics Lab Com

5 Amp H Bridge Dc Motor Driver Using Mc33886 Electronics Lab Com
A4926 Automotive Half Bridge Mosfet Driver

Max5063a 125v 2a High Speed Half Bridge Mosfet Drivers Maxim Integrated
A4926 Automotive Half Bridge Mosfet Driver
A89500 100v Fast Switching Half Bridge Mosfet Driver

Diy High Current Motor Driver H Bridge 5 Steps Instructables

Simple H Bridge Motor Driver Circuit Using Mosfet

Mp1906 80v Half Bridge Gate Driver Mps

Mp6513 2 5v 21v 0 8a H Bridge Motor Driver In A Tsot23 6 Mps
- Get link
- X
- Other Apps
Comments
Post a Comment